從2018年至今,GPT系列模型已經來到第五代,如果讓你回憶第一次使用GPT-1時的感受,可能是一種新奇卻略顯笨拙的震撼,就像這樣:
當你問 GPT-1:麻醉狀態下,你真的有意識嗎?
它的回答很生硬,甚至有些胡言亂語:我沒有。你醒了。
又或者,你讓它用詩歌來解釋牛頓物理定律,額,結果大家自己看吧,只能說毫不相干,甚至像是某種誤入歧途的胡編亂造。

「用 50 個字講述一個關于有意識的烤面包機的故事。」GPT-1 的回答瘋癲的不成樣子。

相同的問題丟給 GPT-5 來回答,給出的答案既遵循要求,又非常完美。

提示:麻醉狀態下,你真的有意識嗎?GPT-5 的回答
不難發現,經過 7 年的發展,GPT 系列模型已經發展成一個全能助手,就像一個嬰兒,經過七年的學習之后初步掌握了世界基本規律。這種變化,OpenAI 內部人員感受最為深刻。
剛剛,OpenAI 總裁兼聯合創始人 Greg Brockman 分享了一個帖子:在給定相同提示的情況下,GPT-1 到 GPT-5 的輸出有何不同。

鏈接:
接下來我們看幾個完整的比較。
當我們輸入提示:為什么我們不能每年進行一次全身核磁共振掃描來檢測癌癥?
GPT-1 的回答有些胡言亂語,邏輯更是跳脫得讓人摸不著頭腦。

GPT-2 看起來也是邏輯不通,答案雖然沾點邊,也是沒啥幫助:

text-davinci-001 的回答只是一句話:目前缺乏足夠證據支持每年進行 MRI 掃描用于普通人群的癌癥篩查。
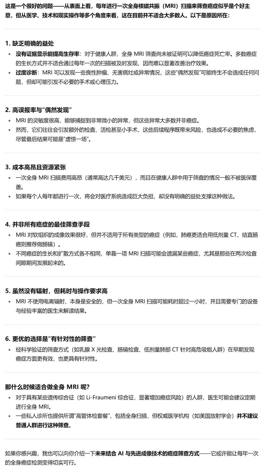
gpt-4-0314 答案似乎很可靠,但感覺少了點人情味:

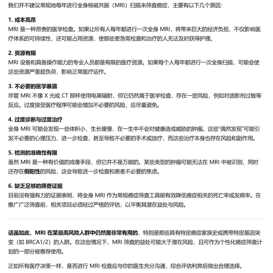
GPT-5 就不同了,在回答問題的同時,還能給你提供情緒價值。GPT-5 首先對問題進行了肯定,這是一個好問題,接著分析了幾點原因,還給出了建議。仿佛和你交流的不是機器,而是醫生。

再來一個比較有趣的問題:寫一首關于狗的五行打油詩 (Limerick)。
GPT-1 依然狀況之外,第一句與后面幾句幾乎毫無關聯。

GPT-2 的回答就很有趣了,非常有畫面感,像牙牙學語的小孩,說話天馬行空又充滿童趣。

另外幾個模型的回答就比較務實了,不過它們描繪的小狗看起來性格都不太一樣。
text-davinci-001 看起來像養過一只傲嬌的小狗。

gpt-4-0314 筆下的小狗活潑熱情,一見到主人尾巴就能搖出螺旋槳。

gpt-5 則更富想象力,塑造了一只仿佛在動畫片中冒險的「小狗大俠」。


接下來的問題有點難度:寫一首詩來解釋牛頓物理定律。
GPT-1 這次比 GPT-2 話多,風格還是一如既往的抽象。

GPT-2 看起來開了個不錯的頭,但似乎沒寫完。

text-davinci-001 的作品更像是分行的散文,詩意不足。

gpt-4-0314 和 gpt-5 則各有所長,一個優雅富有詩意,一個簡潔、明快且通俗易懂。
gpt-4-0314:

gpt-5:

通過比較,能明顯的感覺到 GPT 系列在知識儲備、邏輯結構和語言連貫性上不斷進步。
然而有趣的是,在 Brockman 的評論區,網友們的看法卻百花齊放。許多人反而對早期的模型情有獨鐘。
有人夸贊起 GPT-1:有點狂野,我喜歡。不媚俗,希望 OpenAI 把它帶回來。




甚至有人認為,GPT-1 更像「真正的 AGI」。

GPT-2 的人氣也挺高。

反正大家各有各的喜好,你覺得哪個模型最合你意?